JBCS

13:24, Sat Nov 29

Open Access/APCs

First slide
Second slide
Third slide
Third slide
Fifth slide
Sixth slide

vol. 22, No. 2, 2011, p. 195-381

 

Alchemy in the 21st Century

An editorial normally contains text without figures, tables or pictures. This one is an exception because any person can easily discover the editorial message just by reading the accompanying Table 1. It has three columns: the first is a list of the countries, ranked by their gross domestic product - GDP - in the second column while the third shows the value of the chemical shipments in each country. The GDP and chemical product from each country correlate well: the richest countries are also the world top chemical producers and vice-versa. However, there are a few exceptions: China, Brazil, India and South Korea rank higher as chemical producers than according to their GDPs. These four countries have one feature in common: they have fared well above the average since the global economic crash from 2008.

(Read more at Editorial)



Editorial J. Braz. Chem. Soc. 2011, 22(2), 195-196

Alchemy in the 21st Century

Fernando Galembeck

How to cite this article

 

https://dx.doi.org/10.1590/S0103-50532011000200001

Total access: 1886


Articles J. Braz. Chem. Soc. 2011, 22(2), 197-203

Determination of Inorganic Species of Sb and Te in Cereals by Hydride Generation Atomic Fluorescence Spectrometry

Mariela N. M. Reyes; Maria L. Cervera; Miguel de la Guardia

How to cite this article

 

https://dx.doi.org/10.1590/S0103-50532011000200002

Published online: September 8, 2010

 

Share PDF

Total access: 1292


J. Braz. Chem. Soc. 2011, 22(2), 204-210

Characterization of Poly(Safranine T)-Modified Electrode and Application for Simultaneous Determination of Epinephrine and Uric Acid Coexisting with Ascorbic Acid

Lingmei Niu; Kaoqi Lian; Weijun Kang; Shan Li

How to cite this article

 

https://dx.doi.org/10.1590/S0103-50532011000200003

Published online: September 10, 2010

 

Share PDF

Total access: 1102


J. Braz. Chem. Soc. 2011, 22(2), 211-216

Potassium Ions Release from Polysaccharides Films

Aline F. Oliveira; Cristian B. Silveira; Paulo R. Ernani; Elisandro S. Balbinot; Valdir Soldi

How to cite this article

 

https://dx.doi.org/10.1590/S0103-50532011000200004

Published online: September 14, 2010

 

Share PDF

Total access: 1160


J. Braz. Chem. Soc. 2011, 22(2), 217-222

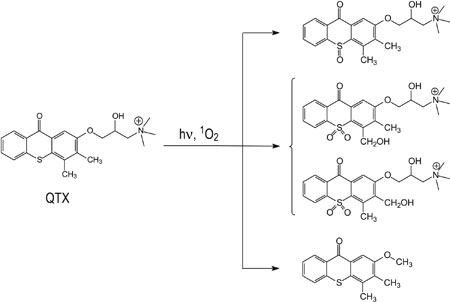
Photooxidative Degradation of QTX (a Thioxanthone Derivative)

Miguel G. Neumann; Carla C. Schmitt; Alessandra L. Poli; José Carlos Netto-Ferreira; Josy A. Osajima

How to cite this article

 

https://dx.doi.org/10.1590/S0103-50532011000200005

Published online: September 14, 2010

 

Share PDF

Total access: 1184


J. Braz. Chem. Soc. 2011, 22(2), 223-229

Three New Amides from Streptomyces sp. H7372

Sarot Cheenpracha; Robert P. Borris; Tammy T. Tran; Jap Meng Jee; Heng Fong Seow; Hwen-Yee Cheah; Coy Choke Ho; Leng Chee Chang

How to cite this article

 

https://dx.doi.org/10.1590/S0103-50532011000200006

Published online: September 21, 2010

 

Share PDF   Supplementary Information 

Total access: 2447


J. Braz. Chem. Soc. 2011, 22(2), 230-238

Bioconcentration of Cd and Pb by the River Crab Trichodactylus fluviatilis (Crustacea: Decapoda)

Mariana Franchi; Amauri A. Menegário; Ana L. Brossi-Garcia; Graziela C. Chagas; Monizze V. Silva; Antonio C. S. Pião; José S. Govone

How to cite this article

 

https://dx.doi.org/10.1590/S0103-50532011000200007

Published online: September 21, 2010

 

Share PDF

Total access: 1266


J. Braz. Chem. Soc. 2011, 22(2), 239-247

Voltammetry of Irbesartan Drug in Pharmaceutical Formulations and Human Blood: Quantification and Pharmacokinetic Studies

Hanaa S. El-Desoky; Mohamed M. Ghoneim; Allia. D. Habazy

How to cite this article

 

https://dx.doi.org/10.1590/S0103-50532011000200008

Published online: September 21, 2010

 

Share PDF

Total access: 1216


J. Braz. Chem. Soc. 2011, 22(2), 248-256

Synthesis and Characterization of New 3-Substituted Thiophene Copolymers

Marcos R. A. Alves; Hállen D. R. Calado; Claudio L. Donnici; Tulio Matencio

How to cite this article

 

https://dx.doi.org/10.1590/S0103-50532011000200009

Published online: September 21, 2010

 

Share PDF   Supplementary Information 

Total access: 2363


J. Braz. Chem. Soc. 2011, 22(2), 257-263

Chlorination of Isatins with Trichloroisocyanuric Acid

Bárbara V. Silva; Pierre M. Esteves; Angelo C. Pinto

How to cite this article

 

https://dx.doi.org/10.1590/S0103-50532011000200010

Published online: September 21, 2010

 

Share PDF   Supplementary Information 

Total access: 3078


J. Braz. Chem. Soc. 2011, 22(2), 264-271

EIS Investigation of the Corrosion Resistance of Uncoated and Coated Nd-Fe-B Magnets in PBS Solution

Emerson A. Martins; Mara C. L. Oliveira; Jesualdo L. Rossi; Isolda Costa; Hercílio G. de Melo

How to cite this article

 

https://dx.doi.org/10.1590/S0103-50532011000200011

Published online: September 23, 2010

 

Share PDF

Total access: 1238


J. Braz. Chem. Soc. 2011, 22(2), 272-278

A New Chelating Resin Containing Indole-Methionine Composite: Synthesis, Characterization and Determination of Lead and Silver after Preconcentration in Biological and Environmental Samples

Animesh Sahana; Srikanta Mandal; Arnab Banerjee; Subarna Guha; Subhra Kanti Mukhopadhyay; Debasis Das

How to cite this article

 

https://dx.doi.org/10.1590/S0103-50532011000200012

Published online: September 28, 2010

 

Share PDF   Supplementary Information 

Total access: 2266


J. Braz. Chem. Soc. 2011, 22(2), 279-285

A Multicommuted Flow Analysis Method for the Photometric Determination of Amoxicillin in Pharmaceutical Formulations using a Diazo Coupling Reaction

Sueny K. B. Freitas; Valdinete Lins da Silva; Alberto N. Araújo; Maria Conceiçao B. S. M. Montenegro; Boaventura F. Reis; Ana Paula S. Paim

How to cite this article

 

https://dx.doi.org/10.1590/S0103-50532011000200013

Published online: September 30, 2010

 

Share PDF

Total access: 1486


J. Braz. Chem. Soc. 2011, 22(2), 286-291

STD NMR Spectroscopy: a Case Study of Fosfomycin Binding Interactions in Living Bacterial Cells

Cíntia D. F. Milagre; Luís Fernando Cabeça; Lucas G. Martins; Anita J. Marsaioli

How to cite this article

 

https://dx.doi.org/10.1590/S0103-50532011000200014

Published online: September 30, 2010

 

Share PDF

Total access: 1197


J. Braz. Chem. Soc. 2011, 22(2), 292-299

Development and Validation of an UV-Derivative Spectrophotometric Method for Determination of Glimepiride in Tablets

Rudy Bonfilio; Magali B. de Araújo; Hérida R. N. Salgado

How to cite this article

 

https://dx.doi.org/10.1590/S0103-50532011000200015

Published online: September 30, 2010

 

Share PDF

Total access: 1193


J. Braz. Chem. Soc. 2011, 22(2), 300-307

Evaluation of Snake Venom Phospholipase A2: Hydrolysis of Non-Natural Esters

Renan A. S. Pirolla; Paulo A. Baldasso; Sérgio Marangoni; Paulo J. S. Moran; José Augusto R. Rodrigues

How to cite this article

 

https://dx.doi.org/10.1590/S0103-50532011000200016

Published online: September 30, 2010

 

Share PDF

Total access: 1112


J. Braz. Chem. Soc. 2011, 22(2), 308-318

Synthesis and Biological Evaluation of Novel Conjugates of Camptothecin and 5-Flurouracil as Cytotoxic Agents

Liu Yang; Chun-Yan Zhao; Ying-Qian Liu

How to cite this article

 

https://dx.doi.org/10.1590/S0103-50532011000200017

Published online: October 5, 2010

 

Share PDF

Total access: 1117


J. Braz. Chem. Soc. 2011, 22(2), 319-326

Heterogeneously Catalyzed Phosphine-Free Heck Cross-Coupling Reaction of Aryl Halides with Reusable Palladium(II) Schiff Base Complex

Manirul Islam; Paramita Mondal; Kazi Tuhina; Anupam S. Roy

How to cite this article

 

https://dx.doi.org/10.1590/S0103-50532011000200018

Published online: October 5, 2010

 

Share PDF

Total access: 1205


J. Braz. Chem. Soc. 2011, 22(2), 327-336

Elemental Analysis of Wines from South America and their Classification According to Country

Fabrina R. S. Bentlin; Fernando H. Pulgati; Valderi L. Dressler; Dirce Pozebon

How to cite this article

 

https://dx.doi.org/10.1590/S0103-50532011000200019

Published online: October 5, 2010

 

Share PDF   Supplementary Information 

Total access: 2484


J. Braz. Chem. Soc. 2011, 22(2), 337-343

Multivariate Spectroscopic Determination of the Lamivudine-Zidovudine Association

Gilcélia A. Cordeiro; Noemi Nagata; Iara Messerschmidt; Patricio Peralta-Zamora; Letícia N. C. Rodrigues

How to cite this article

 

https://dx.doi.org/10.1590/S0103-50532011000200020

Published online: October 7, 2010

 

Share PDF

Total access: 1106


J. Braz. Chem. Soc. 2011, 22(2), 344-351

A Sensitive Determination of Acetaminophen in Pharmaceutical Preparations and Biological Samples using Multi-Walled Carbon Nanotube Modified Glassy Carbon Electrode

Ali Babaei; Mohammad Afrasiabi; Somaieh Mirzakhani; Ali Reza Taheri

How to cite this article

 

https://dx.doi.org/10.1590/S0103-50532011000200021

Published online: October 14, 2010

 

Share PDF

Total access: 1116


Short Reports J. Braz. Chem. Soc. 2011, 22(2), 352-358

Synthesis and Antileishmanial Activity of New 1-Aryl-1H-Pyrazole-4-Carboximidamides Derivatives

Maurício S. dos Santos; Adriana O. Gomes; Alice M. R. Bernardino; Marcos C. de Souza; Misbahul A. Khan; Monique A. de Brito; Helena C. Castro; Paula A. Abreu; Carlos R. Rodrigues; Rosa M. M. de Léo; Leonor L. Leon; Marilene M. Canto-Cavalheiro

How to cite this article

 

https://dx.doi.org/10.1590/S0103-50532011000200022

Published online: September 21, 2010

 

Share PDF

Total access: 1228


J. Braz. Chem. Soc. 2011, 22(2), 359-363

Acetalization of Hexanal with 2-Ethyl Hexanol Catalyzed by Solid Acids

Alessandro O. Barros; Aline T. Faísca; Elizabeth R. Lachter; Regina S. V. Nascimento; Rosane A. S. San Gil

How to cite this article

 

https://dx.doi.org/10.1590/S0103-50532011000200023

Published online: September 23, 2010

 

Share PDF

Total access: 1162


J. Braz. Chem. Soc. 2011, 22(2), 364-371

Synthesis and In Vivo Evaluation of 5-Chloro-5-benzobarbiturates as New Central Nervous System Depressants

Andreia A. Vieira; Niele M. Gomes; Maria E. Matheus; Patricia D. Fernandes; José D. Figueroa-Villar

How to cite this article

 

https://dx.doi.org/10.1590/S0103-50532011000200024

Published online: October 5, 2010

 

Share PDF   Supplementary Information 

Total access: 2479


J. Braz. Chem. Soc. 2011, 22(2), 372-375

New Isoflavone Derivative and Other Flavonoids from the Resin of Amburana cearensis

Paulo N. Bandeira; Silvana S. de Farias; Telma L. G. Lemos; Raimundo Braz-Filho; Hélcio S. Santos; Maria R. J. R. Albuquerque; Sônia M. O. Costa

How to cite this article

 

https://dx.doi.org/10.1590/S0103-50532011000200025

Published online: October 7, 2010

 

Share PDF   Supplementary Information 

Total access: 2988


J. Braz. Chem. Soc. 2011, 22(2), 376-381

A Fast Microwave-Assisted Procedure for Loss on Drying Determination in Saccharides

Cezar A. Bizzi; Juliano S. Barin; Aline L. Hermes; Sergio R. Mortari; Érico M. M. Flores

How to cite this article

 

https://dx.doi.org/10.1590/S0103-50532011000200026

Published online: September 8, 2010

 

Share PDF   Supplementary Information 

Total access: 2165

Online version ISSN 1678-4790 Printed version ISSN 0103-5053
Journal of the Brazilian Chemical Society
JBCS Editorial and Publishing Office
University of Campinas - UNICAMP
13083-970 Campinas-SP, Brazil

Free access

GN1