JBCS

13:59, Sat Nov 29

Open Access/APCs

First slide
Second slide
Third slide
Third slide
Fifth slide
Sixth slide

vol. 21, No. 10, 2010, p. 1785-2017




Editorial J. Braz. Chem. Soc. 2010, 21(10), 1785-1786

Brazilian Graduation Programs on Chemistry: New Paths?

Angelo C. Pinto

How to cite this article

 

https://dx.doi.org/10.1590/S0103-50532010001000001

Total access: 1607


Review J. Braz. Chem. Soc. 2010, 21(10), 1787-1806

New Approaches to the Development of Anti-Protozoan Drug Candidates: a Review of Patents

Elaine F. F. da Cunha; Teodorico C. Ramalho; Daiana T. Mancini; Emanuella M. B. Fonseca; Aline A. Oliveira

How to cite this article

 

https://dx.doi.org/10.1590/S0103-50532010001000002

Published online: July 1, 2010

 

Share PDF

Total access: 1139


Articles J. Braz. Chem. Soc. 2010, 21(10), 1807-1813

Antifungal Activity of Natural and Synthetic Amides from Piper species

Joaquim V. Marques; Alberto de Oliveira; Ludmila Raggi; Maria C. M. Young; Massuo J. Kato

How to cite this article

 

https://dx.doi.org/10.1590/S0103-50532010001000003

Published online: June 11, 2010

 

Share PDF   Supplementary Information 

Total access: 2307


J. Braz. Chem. Soc. 2010, 21(10), 1814-1818

Chemical Composition and Antifungal Activity of the Hexane Extract of the Brazilian Chenopodium ambrosioides L.

Carolina M. Jardim; Gulab N. Jham; Onkar D. Dhingra; Marcelo M. Freire

How to cite this article

 

https://dx.doi.org/10.1590/S0103-50532010001000004

Published online: June 11, 2010

 

Share PDF   Supplementary Information 

Total access: 2284


J. Braz. Chem. Soc. 2010, 21(10), 1819-1824

3',8''-Biisokaempferide, a Cytotoxic Biflavonoid and Other Chemical Constituents of Nanuza plicata (Velloziaceae)

Meri Emili F. Pinto; Marcelo Sobral da Silva; Elisabete Schindler; José Maria Barbosa Filho; Ramon dos Santos El-Bachá; Marianna Vieira S. Castello-Branco; Maria de Fatima Agra; Josean Fechine Tavares

How to cite this article

 

https://dx.doi.org/10.1590/S0103-50532010001000005

Published online: June 11, 2010

 

Share PDF   Supplementary Information 

Total access: 2143


J. Braz. Chem. Soc. 2010, 21(10), 1825-1837

Synthesis, X-ray Crystal Structure and Theoretical Calculations of Antileishmanial Neolignan Analogues

Josenaide P. do Nascimento; Lourivaldo S. Santos; Regina Helena A. Santos; Érica Tozzo; Janaina G. Ferreira; Maria Carolina L. do Carmo; Davi S. B. Brasil; Cláudio N. Alves

How to cite this article

 

https://dx.doi.org/10.1590/S0103-50532010001000006

Published online: June 16, 2010

 

Share PDF   Supplementary Information 

Total access: 2310


J. Braz. Chem. Soc. 2010, 21(10), 1838-1844

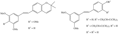
Stilbenes from Deguelia rufescens var. urucu (Ducke) A. M. G. Azevedo Leaves: Effects on Seed Germination and Plant Growth

Lívia T. Lobo; Geilson A. da Silva; Manolo C. C. de Freitas; Antonio Pedro S. Souza Filho; Milton N. da Silva; Alberto C. Arruda; Giselle M. S. P. Guilhon; Lourivaldo S. Santos; Alberdan S. Santos; Mara S. P. Arruda

How to cite this article

 

https://dx.doi.org/10.1590/S0103-50532010001000007

Published online: June 18, 2010

 

Share PDF   Supplementary Information 

Total access: 2165


J. Braz. Chem. Soc. 2010, 21(10), 1845-1853

Structural Insights into the Molecular Basis Responsible for the Effects of Immobilization on the Kinetic Parameters of Glyceraldehyde-3-Phosphate Dehydrogenase from Trypanosoma cruzi and Human

Rafael V. C. Guido; Carmen L. Cardoso; Marcela C. de Moraes; Adriano D. Andricopulo; Quezia B. Cass; Glaucius Oliva

How to cite this article

 

https://dx.doi.org/10.1590/S0103-50532010001000008

Published online: June 18, 2010

 

Share PDF   Supplementary Information 

Total access: 1691


J. Braz. Chem. Soc. 2010, 21(10), 1854-1860

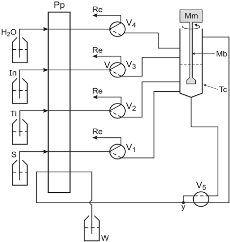
Automatic Photometric Titration Procedure Based on Multicommutation and Flow-Batch Approaches Employing a Photometer Based on Twin LEDs

Milton B. da Silva; Carla C. Crispino; Boaventura F. Reis

How to cite this article

 

https://dx.doi.org/10.1590/S0103-50532010001000009

Published online: June 18, 2010

 

Share PDF

Total access: 1184


J. Braz. Chem. Soc. 2010, 21(10), 1861-1866

Liposome Encapsulation of Lipophilic N-Alkyl-propanediamine Platinum Complexes: Impact on their Cytotoxic Activity and Influence of the Carbon Chain Length

Heveline Silva; Ana Paula S. Fontes; Miriam Teresa P. Lopes; Frédéric Frézard

How to cite this article

 

https://dx.doi.org/10.1590/S0103-50532010001000010

Published online: June 23, 2010

 

Share PDF

Total access: 1098


J. Braz. Chem. Soc. 2010, 21(10), 1867-1876

A β-Cyclodextrin/Siloxane Hybrid Polymer: Synthesis, Characterization and Inclusion Complexes

Camilla Abbehausen; André L. B. Formiga; Edvaldo Sabadini; Inez V. P. Yoshida

How to cite this article

 

https://dx.doi.org/10.1590/S0103-50532010001000011

Published online: June 23, 2010

 

Share PDF

Total access: 1554


J. Braz. Chem. Soc. 2010, 21(10), 1877-1884

Lithium Storage into Carbonaceous Materials Obtained from Sugarcane Bagasse

Elaine Y. Matsubara; Stella M. Lala; José Maurício Rosolen

How to cite this article

 

https://dx.doi.org/10.1590/S0103-50532010001000012

Published online: June 23, 2010

 

Share PDF

Total access: 1137


J. Braz. Chem. Soc. 2010, 21(10), 1885-1895

In Vitro Inhibition of Linoleic Acid Peroxidation by Primary S-Nitrosothiols

Fernanda I. Simplicio; Amedea B. Seabra; Gabriela F. P. de Souza; Marcelo G. de Oliveira

How to cite this article

 

https://dx.doi.org/10.1590/S0103-50532010001000013

Published online: June 23, 2010

 

Share PDF

Total access: 1017


J. Braz. Chem. Soc. 2010, 21(10), 1896-1904

Synthesis of Some Fenchyl-Substituted Alkenes and Enol-Ethers Containing 3-Oxyphenyl Substituents by the Barton-Kellogg Reaction

Luiz Francisco M. L. Ciscato; Erick L. Bastos; Fernando H. Bartoloni; Wolfgang Günther; Dieter Weiss; Rainer Beckert; Wilhelm Josef Baader

How to cite this article

 

https://dx.doi.org/10.1590/S0103-50532010001000014

Published online: June 23, 2010

 

Share PDF

Total access: 1205


J. Braz. Chem. Soc. 2010, 21(10), 1905-1909

Mineral Composition of Lippia alba (Mill.) N.E. Brown Leaves

Pedro S. dos Reis; Idalia Helena S. Estevam; Wagna P. C. dos Santos; Maria Graças A. Korn; Jorge M. David; Juceni P. David; Rennan G. O. Araújo; Maria Fernanda Pimentel; Sérgio L. C. Ferreira

How to cite this article

 

https://dx.doi.org/10.1590/S0103-50532010001000015

Published online: June 23, 2010

 

Share PDF   Supplementary Information 

Total access: 2819


J. Braz. Chem. Soc. 2010, 21(10), 1910-1916

Grafting of Chitosan with Fatty Acyl Derivatives

Roberto S. Chiandotti; Paula C. Rodrigues; Leni Akcelrud

How to cite this article

 

https://dx.doi.org/10.1590/S0103-50532010001000016

Published online: June 23, 2010

 

Share PDF

Total access: 1094


J. Braz. Chem. Soc. 2010, 21(10), 1917-1922

Multivariate Characterization of Bean Varieties According to Yield Production, Mineral and Phenolic Contents

Suzana C. Santos; Pedro H. Ferri; Marcela R. Santos; Lourival C. Faria; Itamar P. Oliveira; Michael D. T. Thung

How to cite this article

 

https://dx.doi.org/10.1590/S0103-50532010001000017

Published online: June 29, 2010

 

Share PDF   Supplementary Information 

Total access: 2336


J. Braz. Chem. Soc. 2010, 21(10), 1923-1928

Flow Injection Spectrophotometric Determination of Fenoxaprop-p-ethyl Herbicide in Different Grain Samples after Derivatization

Jasmin Shah; M. Rasul Jan; Mian Muhammad; Farhat-un-Nisa Shehzad

How to cite this article

 

https://dx.doi.org/10.1590/S0103-50532010001000018

Published online: June 29, 2010

 

Share PDF

Total access: 1123


J. Braz. Chem. Soc. 2010, 21(10), 1929-1936

Determination and Validation of Nimesulide in Pharmaceutical Formulation by Near Infrared Spectroscopy

Werickson F. C. Rocha; André Luis Rosa; José Antônio Martins; Ronei Jesus Poppi

How to cite this article

 

https://dx.doi.org/10.1590/S0103-50532010001000019

Published online: July 1, 2010

 

Share PDF

Total access: 948


J. Braz. Chem. Soc. 2010, 21(10), 1937-1944

Theoretical EPR study of Nitroindazoles: 3-Alkoxy, 3-Hydroxy and 3-Oxo Derivatives

Jorge Rodríguez-Becerra; Claudio Olea-Azar; Gerald Zapata-Torres; Fernando Mendizabal; Mercedez Gonzáles; Hugo Cerecetto

How to cite this article

 

https://dx.doi.org/10.1590/S0103-50532010001000020

Published online: July 1, 2010

 

Share PDF

Total access: 957


J. Braz. Chem. Soc. 2010, 21(10), 1945-1951

Pharmacokinetic Profile of Liposome-Encapsulated Ropivacaine after Maxillary Infiltration Anaesthesia

Michelle Franz-Montan; Cristiane de Cássia Bergamaschi; Eneida de Paula; Francisco C. Groppo; José Ranali; Leonardo Fernandes Fraceto; Maria C. Volpato

How to cite this article

 

https://dx.doi.org/10.1590/S0103-50532010001000021

Published online: July 1, 2010

 

Share PDF

Total access: 1003


J. Braz. Chem. Soc. 2010, 21(10), 1952-1960

Determination of pKa Values of Some Sulfonamides by LC and LC-PDA Methods in Acetonitrile-Water Binary Mixtures

Nurullah Şanli; Senem Şanli; Güleren Özkan; Adil Denizli

How to cite this article

 

https://dx.doi.org/10.1590/S0103-50532010001000022

Published online: July 8, 2010

 

Share PDF

Total access: 1157


J. Braz. Chem. Soc. 2010, 21(10), 1961-1967

Novel Platinum(II) Complexes of Long Chain Aliphatic Diamine Ligands with Oxalato as the Leaving Group. Comparative Cytotoxic Activity Relative to Chloride Precursors

Heveline Silva; Carolina V. Barra; Fillipe V. Rocha; Frederic Frézard; Miriam T. P. Lopes; Ana Paula S. Fontes

How to cite this article

 

https://dx.doi.org/10.1590/S0103-50532010001000023

Published online: July 13, 2010

 

Share PDF

Total access: 1099


J. Braz. Chem. Soc. 2010, 21(10), 1968-1976

Morphological, Structural, Microhardness and Corrosion Characterisations of Electrodeposited Ni-Mo and Cr Coatings

Pedro de Lima-Neto; Adriana N. Correia; Gustavo L. Vaz; Paulo N. S. Casciano

How to cite this article

 

https://dx.doi.org/10.1590/S0103-50532010001000024

Published online: July 20, 2010

 

Share PDF

Total access: 1079


J. Braz. Chem. Soc. 2010, 21(10), 1977-1985

Differential Pulse Voltammetric Determination of Hydroxylamine at an Indenedione Derivative Electrodeposited on a Multi-Wall Carbon Nanotube Modified Glassy Carbon Electrode

Hamid R. Zare; Fatemeh Chatraei; Navid Nasirizadeh

How to cite this article

 

https://dx.doi.org/10.1590/S0103-50532010001000025

Published online: July 20, 2010

 

Share PDF

Total access: 1088


J. Braz. Chem. Soc. 2010, 21(10), 1986-1991

In Situ and Ex Situ Preparations of ZnO/Poly-{trans-[RuCl2(vpy)4]/styrene} Nanocomposites

Karen Segala; Rosilene L. Dutra; César V. Franco; Angela S. Pereira; Tito Trindade

How to cite this article

 

https://dx.doi.org/10.1590/S0103-50532010001000026

Published online: July 22, 2010

 

Share PDF   Supplementary Information 

Total access: 2301


J. Braz. Chem. Soc. 2010, 21(10), 1992-1999

Experimental and Theoretical Study of the Kinetics of Dissociation in cis-[RuCl2(P-P)(N-N)] Type Complexes

Marcos C. R. Monteiro; Fabio B. Nascimento; Eliana M. A. Valle; Javier Ellena; Eduardo E. Castellano; Alzir A. Batista; Sergio de Paula Machado

How to cite this article

 

https://dx.doi.org/10.1590/S0103-50532010001000027

Published online: July 27, 2010

 

Share PDF

Total access: 1157


J. Braz. Chem. Soc. 2010, 21(10), 2000-2004

Fatty Acid Profiles and Tocopherol Contents of Buriti (Mauritia flexuosa), Patawa (Oenocarpus bataua), Tucuma (Astrocaryum vulgare), Mari (Poraqueiba paraensis) and Inaja (Maximiliana maripa) Fruits

Antonio M. da Cruz Rodrigues; Sylvain Darnet; Luiza H. Meller da Silva

How to cite this article

 

https://dx.doi.org/10.1590/S0103-50532010001000028

Published online: August 3, 2010

 

Share PDF   Supplementary Information 

Total access: 2223


Short Reports J. Braz. Chem. Soc. 2010, 21(10), 2005-2011

Synthesis and Chromatographic Evaluation of the New Phase Heptakis (3-O-pentafluoropropionyl-2,6-di-O-pentyl)-β-cyclodextrin

Anderson S. Mallmann; Eduardo M. Ethur; Ubiratan F. da Silva; Ionara I. Dalcol; Ademir F. Morel

How to cite this article

 

https://dx.doi.org/10.1590/S0103-50532010001000029

Published online: July 1, 2010

 

Share PDF

Total access: 1137


J. Braz. Chem. Soc. 2010, 21(10), 2012-2016

Total Synthesis of (-)-Basiliskamide A and NMR Studies on the Conversion of Basiliskamide A to Basiliskamide B

Luiz C. Dias; Caroline C. S. Gonçalves

How to cite this article

 

https://dx.doi.org/10.1590/S0103-50532010001000030

Published online: August 3, 2010

 

Share PDF   Supplementary Information 

Total access: 2121


Additions and Corrections J. Braz. Chem. Soc. 2010, 21(10), 2017

A New Polyacetylene from Vernonia scorpioides (Lam.) Pers. (Asteraceae) and its in vitro Antitumoral Activity

Humberto Buskuhl; Rilton A. Freitas; Franco Delle Monache; Andersson Barison; Francinete R. Campos; Yuri E. Corilo; Marcos N. Eberlind; Maique W. Biavatti

How to cite this article

 

https://dx.doi.org/10.1590/S0103-50532010001000031

Share PDF

Total access: 1209

Online version ISSN 1678-4790 Printed version ISSN 0103-5053
Journal of the Brazilian Chemical Society
JBCS Editorial and Publishing Office
University of Campinas - UNICAMP
13083-970 Campinas-SP, Brazil

Free access

GN1